Open navigation

Email Deduplication Logic

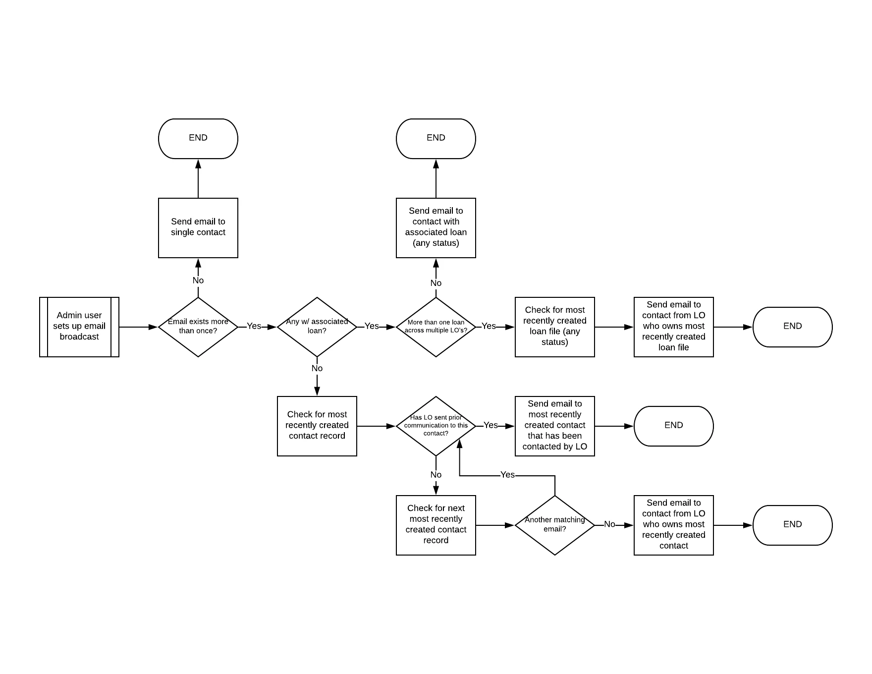
Overall System Email Logic 

  • A user cannot send the same email template to the same contact more than once on the same calendar day.
    • The day is determined by UTC time. For example, if a message was sent at 11:59pm UTC Monday, you could send the same template 2 minutes later at 12:01am UTC Tuesday. However, if the first message was sent at 12:01am UTC Tuesday, you would have to wait a full 24 hours before being able to send it again at 12:01am UTC Wednesday.

Campaign Logic

  • A contact on a campaign should only receive each email once.
  • If multiple contacts on the same campaign have the same email address, that address should receive each campaign email only once.
    • In this case, the recipient should get an email from the loan officer they are working with. 
  • A contact on the campaign should get all emails from the same loan officer.

Logic to Select the Sending User

Who sends the email when a contact record has been assigned to another user?

  • If a contact record is owned by and assigned to members of my organization, the system must select from whom the email should be sent.
  • The user should see a prompt requesting them to select from whom the email should be sent, including the following options:
    • Contact Owner
    • Assigned To
  • If the user selects Contact Owner, and one or more of the selected contact records is not owned by a member of my organization, the email should not be sent to those specific contacts.
    • In this case, the user should see a dialog box saying that any contact record not owned by a member of my organization will not be sent the email.
  • If the user selects Assigned To, and one or more of the selected contact records is not assigned to a member of my organization, the email should not be sent to those specific contacts.
    • In this case, the user should see a dialog box saying that any contact record not assigned to a member of my organization will not be sent the email.


Who sends the email when multiple users have contact records with the same email address (distinct contact records with the same email address)?

  • In this case, the platform should only send a single email to that email address.
  • Arbitration logic to decide which record the email is sent to:
    • First, check to see whether any of those contacts have a loan.
      • If 1 contact record has an associated loan, that record is prioritized.
      • If multiple contact records have an associated loan, the record with the most recently created loan is prioritized.
    • If none of the contact records have an associated loan, check for the most recently created contact record that has ever received communication via TE from a user who owns or has been assigned the contact record.
    • If none of the contact records have an associated loan or a contacted date, then the most recently created contact record is prioritized.


 


Who sends the email if silencing is on?

  • Once the arbitration logic selects the most qualified contact record, it then checks whether that record is silenced. If it is, then the email is not sent. The system does not fall back to the next most qualified user candidate.



Did you find it helpful? Yes No

Send feedback
Sorry we couldn't be helpful. Help us improve this article with your feedback.